Version 2.10 is our latest release.

AtoM Javascript Challenge

There has been an uptick in automated bots aggressively crawling sites, often causing DDoS-style disruptions. Manually defending against these attacks can be labor-intensive, so AtoM now offers a built-in JavaScript challenge to help protect AtoM users who find themselves facing these attacks.

The challenge works by checking whether the client supports JavaScript—and whether it’s running in a headless environment, as tools like Selenium would. Since most bots don’t execute JavaScript, this loop effectively filters them out by trapping non-JavaScript agents in a redirect cycle.

AtoM’s JS Challenge configuration

All settings for the JS challenge feature are configured in the config/appChallenge.yml file.

This file can be found in the config directory of your AtoM installation, and is created by default when you install AtoM. If this file does not exist the JS challenge will not be activated, and the feature will not work. If it is missing you can create it by copying the config/appChallenge.yml.tmpl template file to config/appChallenge.yml and then customizing the values inside.

An example of config/appChallenge.yml with sample settings is shown below:

# Toggle the JS challenge feature on/off.
activated: true

# If true, run headless-browser tests.
test_headless: true

# Cookie names.
cookiename_visited:  atom_visited
cookiename_headless: atom_headless
cookiename_js:       atom_js

# New dialog‐text settings (optional - these are defaults)
dialog_title:       "Verifying Your Browser"
dialog_message:     "Hang tight— we're just making sure you're a real person so our community stays safe."
redirect_prefix:    "Redirecting in"
redirect_suffix:    "second(s)..."
noscript_message:   "JavaScript is required for this step. Please enable JavaScript in your browser and try again."

# Paths which always bypass the challenge.
endpoint_exceptions:
  - '/api'
  - '/qtSwordPlugin'

# Secret salt used to sign cookie values.
salt: 'REPLACE_WITH_SECRET'

# Challenge delay (in seconds) the user will have to wait to pass the challenge.
delay_seconds: 5

# How many days the “visited” cookie should live.
cookie_days: 90

# CIDR blocks which always bypass the challenge.
cidr_exceptions:
  - '192.168.1.0/24'
  - '10.0.0.0/8'

asn_user_agent_exceptions:
  examplebot:
    asn: 12345
    user_agent: ".*ExampleBot.*"

network_user_agent_exceptions:
  monitoring_tool:
    user_agent: ".*prometheus.*"
    src_net: "159.89.xxx.xx/32"

country_exceptions:
  canada:
    country: CA

asn_exceptions:
  - 15169
  - 12345

The specific directives defined in the defaults above are as follows:

  • activated: This setting activates the js challenge feature. Valid values are “true” and “false”. If “false” the js challenge will not be used.
  • test_headless: This setting activates the test to see if the user’s browser reports if it is headless. Valid values are “true” and “false”. If the test determines the user’s browser is headless, the ‘visited’ cookie will not be set and the bot will be stuck in a js challenge loop.
  • cookiename_visited, cookiename_headless, cookiename_js: These three settings allow these cookie names to be overridden. Shown above are the default values.
  • salt: This is used to ensure that the cookie values are random and specific to your AtoM installation. If this setting is not customized with a random value, then the cookie contents could be guessed and the JS challenge bypassed.

Important

This setting MUST BE SET TO A RANDOM VALUE before activating the js challenge. For additional information regarding the setting, see

  • delay_seconds: This configures the number of seconds the user will wait at the challenge page. Default is 5 seconds.
  • cookie_days: This configures the number of days that the visited cookie will live. Default is 90 days. After 90 days the challenge will need to be completed again.
  • endpoint_exceptions: This setting allows you to specify a list of endpoints that will always bypass the js challenge. This is useful for API endpoints that should not be challenged, such as AtoM’s Rest API or the QtSword plugin.
  • cidr_exceptions: Lists exceptions by cidr range. If the request IP falls into one of these ranges the js challenge will not be required of the requester.
  • asn_user_agent_exceptions: Lists exceptions by asn/user agent pairs. If the request matches both criteria then the js challenge will not be required of the requester. User agent exception supports RegEx.
  • network_user_agent_exceptions: Lists exceptions by network/user agent pairs. If the request matches both criteria then the js challenge will not be required of the requester. Network is specified as a cidr notation range. User agent exception supports RegEx.
  • country_exceptions: Lists exceptions by GeoIp country code. If the request country matches an exception then the js challenge will not be required of the requester.
  • asn_exceptions: Lists exceptions by asn. If the request asn matches an exception then the js challenge will not be required of the requester.

All of these are optional—if omitted, the defaults below are used.

  • dialog_title: The page title and the main heading above the countdown. Default: “Verifying Your Browser”
  • dialog_message: The explanatory text beneath the heading. Default: “Hang tight— we’re just making sure you’re a real person so our community stays safe.”
  • redirect_prefix: Text immediately before the countdown number. Default: “Redirecting in”
  • redirect_suffix: Text immediately after the countdown number. Default: “second(s)…”
  • noscript_message: The error shown inside <noscript> if JavaScript is disabled. Default: “JavaScript is required for this step. Please enable JavaScript in your browser and try again.”

Configure GeoIp

GeoIp databases are required for the exception functionality for processing country_exceptions, asn_user_agent_exceptions and asn_exceptions. If GeoIp is not set up these exceptions will be ignored even if the exceptions are configured in config/appChallenge.yml.

All settings for the JS challenge are configured config/appChallenge.yml file:

geoip_asn_db_path:  '%SF_ROOT_DIR%/geoip/GeoLite2-ASN.mmdb'
geoip_city_db_path: '%SF_ROOT_DIR%/geoip/GeoLite2-City.mmdb'

These two settings determine the path to the ASN and city GeoIp databases which are required by the JS challenge exception filters. These can be downloaded here

Finishing up installing JS challenge

After installing the js challenge you should: 1. Clear any cache 2. Update composer dependencies 3. Rebuild BS5 theme

Cookies and the development environment

When testing with the AtoM Docker environment you will need to refer to the test AtoM instance on localhost instead of 127.0.0.1 so that the domain path that the cookie is scoped to behaves properly.

When using 127.0.0.1, browsers treat it as a literal IP address rather than a domain name. This means that even if you try to set a domain attribute, the cookie may not be shared across what you might consider subdomains. In contrast, localhost is treated specially by many browsers, and cookies set on localhost tend to work as expected.

For consistent cookie sharing across subdomains in your test environment, it’s best to use a custom domain name that resolves to 127.0.0.1.

Notes about Salt and Cookies

There are a few things to keep in mind regarding the salt and cookies:

  1. Salt must be a unique random value. The ‘salt’ value contained in the app.yml file is used to ensure that the hash that is contained in each of the cookies is unique to your AtoM site.

    This value must be updated to a unique random value when activating the JS challenge.

    If this setting is not customized with a random value when the js challenge feature is activated, then the cookie contents could be guessed and the JS challenge bypassed.

  2. If the salt value is changed after the js challenge feature has been activated, all currently issued cookies will be invalidated and all users will have the js challenge re-applied the next time they visit the site.

  3. The salt is used on the server side to create a unique checksum with the originating IP address value. This value serves as unique token content that MUST be included in the cookies when they are created in the end user’s browser. The js running in the browser must receive this unique token from the AtoM server - the browser does not know the salt value and so cannot guess the checksum helping to ensure that the cookies cannot be faked by the requester.

  4. If a user clears their browser cache and deletes cookies set in the browser this will delete the ‘atom-visited’ cookie as well. Doing so will cause the JS challenge to be applied again when the user next visits the AtoM site.

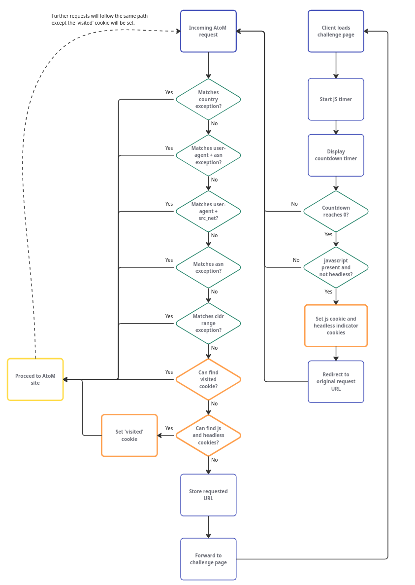
How Javascript Challenge Works

An image describing the Javascript challenge flow

The above diagram describes how the JS challenge logic flow is applied. New requests start at “Incoming AtoM request” and proceed downwards. First, the request is compared to exception filters - if any filters match, the user will bypass the challenge and be forwarded straight to the application.

Second, if the cookies are not present, then the user will be re-directed to the admin/challenge action - this is a page that will display the “Validating you’re not a robot” text and run the JS script in the browser. If this is successful two cookies will be set: one indicating JS is activated, and one indicating the browser’s ‘headless’ state.

Thirdly, the user will be redirected back to the AtoM page they originally requested. If the cookies are present then the ‘atom-visited’ cookie will be set and the user will be be allowed to visit the page. If these cookies were not properly set, then a redirect back to the challenge will be sent.

The end result is that legitimate browsers will be able to easily set these cookies and pass this test. If these cookies are not set because it is not actually a browser requesting these AtoM pages but a script or a tool like Selenium, then these users will be caught in a redirect loop and will not be able to access the AtoM site.

Back to top